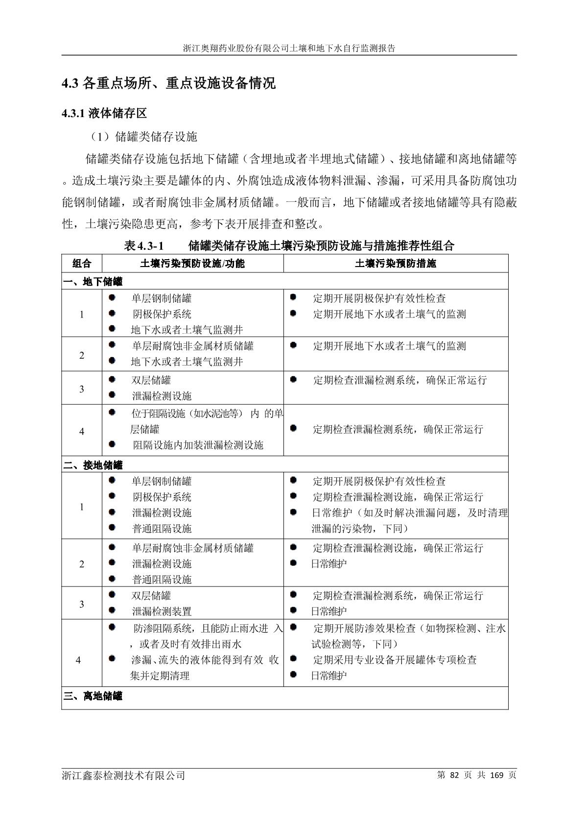
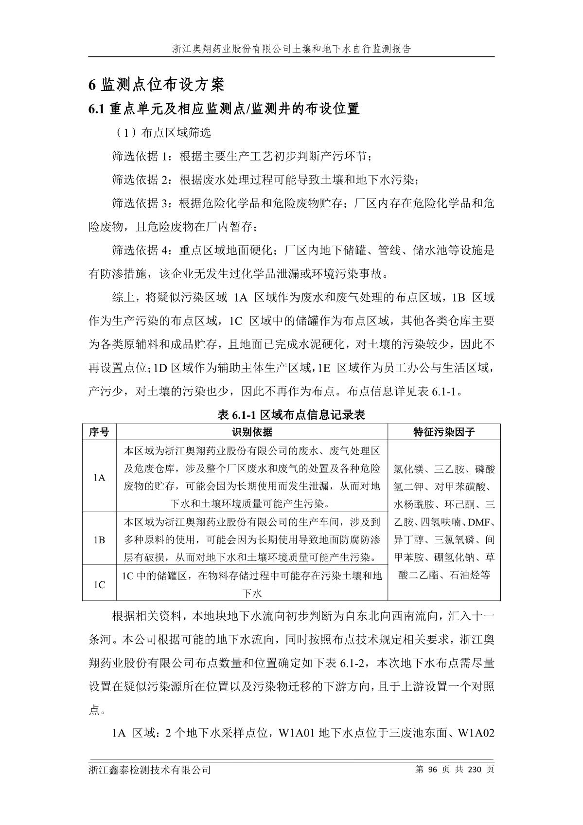
网站首页
关于我们
公司概况
发展历程
企业文化
生产质量
环保健康安全
企业责任
产品与服务
产品中心
研发与开发
CDMO
业务布局
新闻资讯
公司动态
医药健康
行业资讯
投资者关系
实时行情
信息披露
人力资源
热门职位
校园招聘
薪酬福利
猎聘招聘
欧宝(中国)
Language
English
Japanese
发布时间:
2023-12-29
相关新闻
凝心聚力 创新赢未来——奥翔药业隆重召开2025年度总结表彰暨2026年开工大会
2026-02-25
领跑多肽赛道:奥翔药业深度参与反应安全风险评估研讨,共绘产业蓝图
2026-01-13
环评公参说明-奥翔年产230吨生物酶项目
2026-01-04
分享到